Open-source projects I’ve built or contributed to. See GitHub for the full list, and Research for academic work.
Simcraft
radCAD
A Python framework for modelling and simulating dynamical systems. A dynamical system is a system whose state evolves over time according to a fixed set of rules, often expressed as mathematical equations, that depend on its current state and, optionally, external inputs.
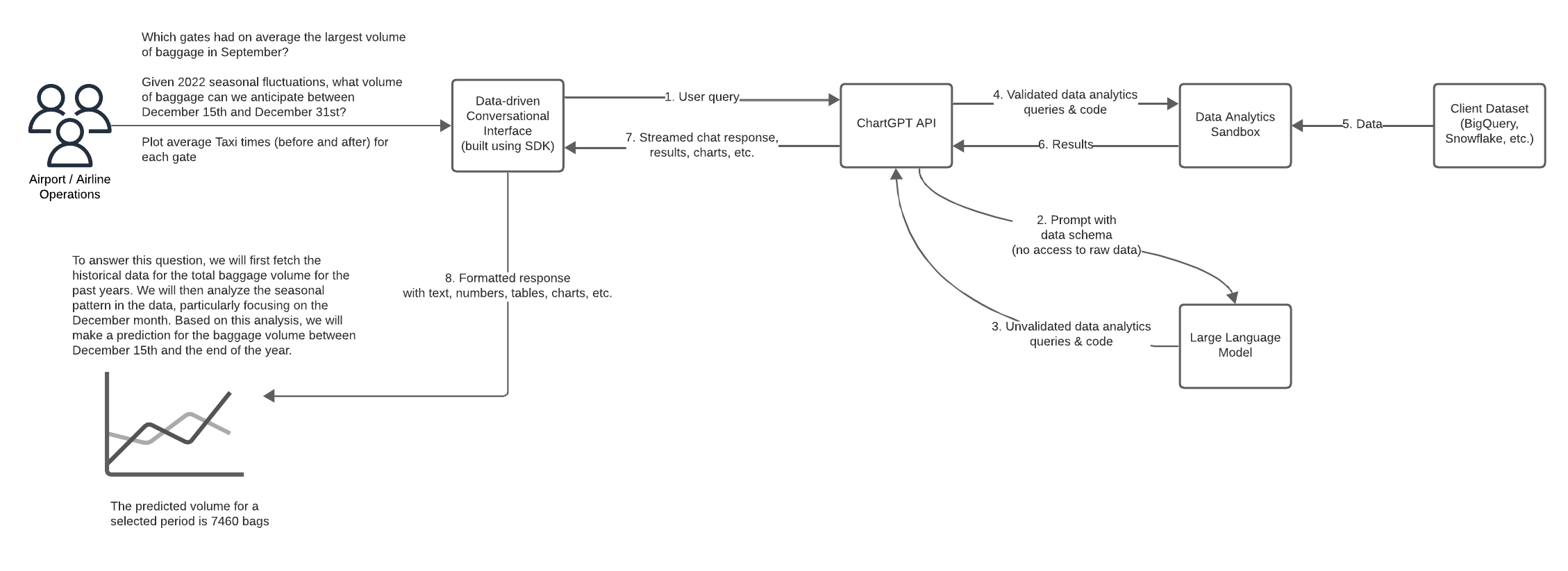
ChartGPT / DataGems
- An AI agent capable of performing complex data analytics queries to answer natural language questions.
- Streamed chatbot-style responses and Plotly visualisations.
- Robust error handling and correction.
- Developed using OpenAI’s API.
- Accepts Google BigQuery as a data source and is capable of multi-table queries.
